各省辖市人民政府、济源示范区管委会,省人民政府各部门:
现将《河南省“十四五”科技创新和一流创新生态建设规划》印发给你们,请认真组织实施。
河南省人民政府
2021年12月31日
河南省“十四五”科技创新和
一流创新生态建设规划
《河南省“十四五”科技创新和一流创新生态建设规划》依据《国家中长期科学和技术发展规划(2021—2035年)》《“十四五”国家科技创新规划》《河南省国民经济和社会发展第十四个五年规划和二○三五年远景目标纲要》编制,主要明确“十四五”时期全省科技创新和一流创新生态建设的总体思路、发展目标、主要任务和重大举措,是我省建设国家创新高地的行动指南。
第一章 开启国家创新高地建设新征程
“十四五”时期,是确保高质量建设现代化河南、确保高水平实现现代化河南、谱写新时代中原更加出彩绚丽篇章的关键时期。必须深刻认识并准确把握经济社会高质量发展的新要求和国内外科技创新的新趋势,坚持把科技创新摆在发展的逻辑起点、摆在现代化建设全局中的核心地位,确立我省科技创新和一流创新生态建设的发展目标和重点任务,深入实施创新驱动、科教兴省、人才强省战略,全力打造国家创新高地,为国家高水平科技自立自强作出河南新贡献。
第一节 基础与形势
“十三五”时期,我省认真贯彻落实习近平总书记关于科技创新的重要论述和视察河南工作的重要讲话重要指示,科技事业加快发展,创新对经济社会高质量发展的支撑引领作用日渐凸显。创新实力显著增强。我省综合科技创新水平居全国第17位,比2015年提升3位。全社会研发经费投入超过900亿元,财政科技支出254亿元,高新技术企业6310家,技术合同成交额384.5亿元,分别为2015年的2倍、3倍、4倍和8倍以上。创新体系持续完善。郑洛新国家自主创新示范区成功获批并加快建设,国家超算郑州中心成功创建并投入运营,国家农机装备创新中心、国家生物育种产业创新中心、食管癌防治国家重点实验室、作物逆境适应与改良国家重点实验室等国家级创新平台获批建设。国家科技型中小企业数量居全国第5位、中部首位。在豫两院院士24人、国家杰青20人、中原学者73人。国家级创新载体达到179家,新建省级以上科技企业孵化器等双创载体684家。获国家科技奖励98项。支撑能力不断提升。盾构、新能源客车、光通信芯片、超硬材料等产业的技术水平和市场占有率均居全国首位,高新技术产业增加值占规模以上工业增加值比重由33.3%提高到43.4%。农业科技整体实力稳居全国第一方阵,小麦、玉米、花生、芝麻等品种选育水平全国领先。科技创新为打赢疫情防控阻击战、脱贫攻坚战、污染防治攻坚战提供了有力保障。创新环境持续优化。公布施行《郑洛新国家自主创新示范区条例》,修订《河南省促进科技成果转化条例》,出台《中共河南省委河南省人民政府关于贯彻落实〈国家创新驱动发展战略纲要〉的实施意见》《中共河南省委河南省人民政府关于加快推进郑洛新国家自主创新示范区建设的若干意见》等一系列文件,系统推进科技体制机制改革。积极融入全球创新网络,与世界上50多个国家建立了科技合作关系,成功举办中国·河南开放创新暨跨国技术转移大会,创新创业活力日益增强。
但也要清醒地看到,我省科技创新整体实力不强、引领带动能力不足的基本面没有根本改变,还存在科技创新投入不足,原始创新能力依然薄弱,高层次创新平台、重大科技基础设施较少,关键核心技术攻关能力不强,创新主体实力不强,高端创新人才团队匮乏,科技成果转化和产业化水平不高,全社会推动科技创新的合力尚未完全形成等问题,已成为制约我省发展的突出短板。
“十四五”是我国开启全面建设社会主义现代化国家新征程、建设科技强国的关键开局期,我省建设国家创新高地面临着新机遇和新挑战。
从国际看,当今世界正在经历百年未有之大变局,科技创新成为国际战略博弈的主要战场,以科技创新为核心的大国竞争正在引发国际格局和治理体系的重构,全球创新版图逐步向多中心发展,科技创新在全球治理中的重要性不断提升。新一轮科技革命和产业变革突飞猛进,科学研究范式正在发生深刻变革,学科交叉融合不断发展,科学技术和经济社会发展加速渗透融合。科技创新广度显著加大、深度显著加深、速度显著加快、精度显著加强,“十四五”时期有望产生新的重大科学理论,产生颠覆性技术。但同时,国际环境错综复杂,不稳定性不确定性明显增加,逆全球化、单边主义、保护主义思潮暗流涌动,围绕科技制高点的竞争空前激烈,为我国引入外部创新资源、提升创新能力带来极大挑战。
从国内看,党的十八大以来,以习近平同志为核心的党中央高度重视科技创新工作,把创新作为引领发展的第一动力、建设现代化经济体系的战略支撑,坚持把科技创新摆在国家发展全局的核心位置,全面谋划科技创新工作,我国科技创新取得历史性成就。立足新发展阶段、贯彻新发展理念、构建新发展格局、推动高质量发展,必须深入实施科教兴国战略、人才强国战略、创新驱动发展战略,完善国家创新体系,加快建设科技强国,实现高水平科技自立自强。党的十九届五中全会强调,坚持创新在我国现代化建设全局中的核心地位,把科技自立自强作为国家发展的战略支撑。全国各省(区、市)积极响应中央号召,纷纷加大科技创新力度,争相打造区域创新发展新引擎,抢占科技创新制高点。北京、上海、粤港澳大湾区加快建设国际科技创新中心,强化构建新发展格局战略支撑;北京怀柔、上海张江、粤港澳大湾区、安徽合肥聚力建设综合性国家科学中心,国家战略科技力量加速布局;成都、重庆、武汉、西安着力打造区域性科技创新中心,构建辐射周边的区域创新高地。当前,构建新发展格局是一次机遇性、竞争性、重塑性的变革,面对激烈的区域竞争态势,不进则退、慢进亦退、不创新必退,我省必须走好创新驱动高质量发展之路。
“十四五”时期,我省仍处于工业化城镇化快速推进阶段,面临着国家构建新发展格局战略机遇、新时代推动中部地区高质量发展政策机遇、黄河流域生态保护和高质量发展历史机遇,多重国家战略叠加、发展支撑坚实,科技创新到了由积势蓄势到实现跃升的关键阶段,比以往任何时候都更加需要创新、依赖创新,更加需要把科技创新摆在现代化建设全局的核心地位、把创新驱动作为高质量发展的逻辑起点和战略支撑。必须保持战略清醒和战略定力,以敢为人先的锐气和胆识、勇于担当的历史使命感、矢志不移的创新自信、打破常规的创新举措,用非常之功、下非常之力,在拉高标杆中争先进位、在加压奋进中开创新局,努力实现直道冲刺、弯道超车、换道领跑,以崭新的姿态开启国家创新高地建设新征程。
第二节 指导思想
坚持以习近平新时代中国特色社会主义思想为指导,深入贯彻党的十九大和十九届二中、三中、四中、五中、六中全会精神,全面落实习近平总书记关于科技创新的重要论述和视察河南重要讲话重要指示,立足新发展阶段,完整、准确、全面贯彻新发展理念,紧抓构建新发展格局战略机遇,坚持党对科技创新工作的全面领导,坚持“四个面向”,深入实施创新驱动、科教兴省、人才强省战略,完善科技创新体系,打造一流创新生态,提升自主创新能力,推动创新链、产业链、供应链、要素链、制度链共生耦合,增强科技硬实力、经济创新力,强化实现“两个确保”奋斗目标、实施“十大战略”的科技支撑,加快建设国家创新高地,为谱写新时代中原更加出彩的绚丽篇章贡献科技力量。
第三节 基本原则
——对标一流。以前瞻30年的战略眼光、战略思维、战略举措,拉高标杆标尺,全面对标全国一流和世界一流水平,抢占科技创新制高点,在建设国家创新高地中起高峰。
——人才为本。贯彻尊重劳动、尊重知识、尊重人才、尊重创造的方针,牢固树立“大人才观”,坚持把人才作为创新的第一资源,坚持引育并举、以用为本,聚天下英才而用之。
——改革赋能。创设一流创新制度,全面推进科研评价改革和科技管理改革,健全科技统筹协调机制,优化科技资源配置,打造一流创新生态,激发创新主体活力。
——开放融合。以高水平开放支撑高水平创新,以全球视野谋划和推动创新,统筹利用国内外创新资源,加速各类创新要素融合,借力提高创新起点,补齐创新发展短板。
第四节 主要目标
“十四五”时期,我省科技创新和一流创新生态建设的目标是:研发经费投入强度达到全国平均水平,实现国家级重大创新平台、国家大科学装置、世界一流学科、重大前沿课题研究、重大原创性成果“五个突破”,促进创新主体高效联动、创新资源高效配置“两个高效”,推动规模以上工业企业研发活动、高校科研成果转化活动、重点产业集群中试基地或产业研究院“三个全覆盖”。我省一流创新生态基本形成,国家创新高地建设呈现雏形。
——战略科技力量加速壮大。创建1个国家实验室(基地或分支机构),新建5个国家重点实验室,建设7个重大科技基础设施,新增5所左右达到国家“双一流”建设水平高校,重建重振省科学院取得显著成效。构建以国家实验室、高水平科研机构、研究型大学、科技领军企业为重要组成部分的国家战略科技力量河南梯队。
——创新实力大幅提升。创新型省份和人才强省建设取得重大进展,科技创新综合水平迈上新台阶。发挥郑洛新国家自主创新示范区引领带动作用,构建以郑州都市圈为核心引擎、区域中心城市多极支撑的区域协同创新总体布局,形成与生产力布局同频共振的创新发展新格局,培育建设国家区域科技创新中心。
——创新体系更加完善。建设10个省实验室,优化整合省重点实验室体系;打造技术创新中心体系,培育一批高能级创新平台;新增高新技术企业、科技型中小企业各1万家;创新人才加快汇聚。上下联动、内外融通、高效协同的全省科技创新新格局基本形成。
——一流创新生态基本形成。打造一流创新链条、创新平台、创新制度、创新文化,形成政、产、学、研、金、服、用深度融合,人才、金融、土地、数据、技术等要素汇聚,创新活力充分涌流、创业潜力有效激发、创造动力竞相迸发的创新生态。
——全面支撑现代化河南建设。在战略性前沿技术研发、关键共性技术攻关、基础研究原始创新领域取得重大突破,全面引领未来产业前瞻布局、新兴产业培育壮大、传统产业提质发展,支撑“十大战略”深入实施,为建设现代化河南增势赋能。
展望二○三五年,我省科技创新工作的远景目标是:创新能力进入全国前列,基本建成国家创新高地,成为国家科技创新重要策源地、创新区域布局的关键节点、战略科技力量的重要组成,在全国创新版图中的战略地位全面提升。
第五节 总体部署
“十四五”期间,全省科技创新的总体部署是:围绕一个主线、坚持两头抓、强化三个导向、突出九项任务。“一个主线”,就是着力建设国家创新高地。“两头抓”,就是一头抓国家战略科技力量培育和对接,努力成为国家战略科技力量的重要组成部分;一头抓产业技术创新和全社会创新创造,强化高质量发展的科技支撑,营造创新活力迸发的创新生态。“三个导向”,就是突出“起高峰、夯高原、补洼地”:“起高峰”,就是以前瞻30年的眼光、打破常规的创新举措,抢占科技创新制高点,创建国家区域科技创新中心,打造河南创新名片;“夯高原”,就是着力打造一流创新生态,加快培育创新主体、创新人才、创新载体,实现创新主体高效联动、创新资源高效配置、科技成果迅速转化,提升科技创新整体实力;“补洼地”,就是强化政策引领和考核导向,加快补齐我省在投入、人才等方面的短板弱项,全面完善我省创新体系、提升全域创新能力。“九项任务”,就是建设一流创新平台、凝练一流创新课题、培育一流创新主体、集聚一流创新团队、创设一流创新制度、厚植一流创新文化、加快科技成果转移转化、高水平建设创新载体、全面支撑引领现代化河南建设。
第二章 建设一流创新平台
主动对接、深度嵌入国家战略科技力量体系,围绕我省重大战略需求,加快建设国家实验室、国家重点实验室、省实验室、省重点实验室以及技术创新中心、产业创新中心、制造业创新中心、中试基地、产业研究院、新型研发机构等创新平台,布局建设重大科技基础设施,优化完善创新平台体系。
第一节 整合重塑实验室体系
争创国家实验室。主动接轨国家实验室体系构建,立足我省农业大省地位和承担保障国家粮食安全的重任,以及在种业领域的科研基础条件和学科优势,依托省内优势单位,联合国内优势科研力量,积极争创种业国家实验室。加快建设嵩山实验室、黄河实验室,争取嵩山实验室成为国家实验室分支机构(基地)。“十四五”期间,力争实现我省国家实验室建设零的突破。
推动国家重点实验室提质增量。加强省部联动,以国家重点实验室优化重组为契机,支持在豫国家重点实验室加强创新能力建设,强化体制机制创新,提升国内外影响力,在引领我省基础前沿研究中发挥主导作用,在国家重点实验室重组中跻身入列。“十四五”期间,依托省内优势单位和优势学科领域,新创建5家国家重点实验室。
高标准建设省实验室。面向我省重大战略需求、重大科学问题,整合省内创新资源,充分利用省外合作资源,通过省级层面设计布局和地方政府主导创建等方式建设省实验室。在运行经费、用地指标、人才计划配额、重大科技项目等方面对省实验室给予针对性支持,力争取得一批世界领跑或并跑的标志性、引领性原创科技成果,打造全省科技创新平台“先锋队”和国家实验室“预备队”。“十四五”期间,建设10家省实验室。
优化调整省级重点实验室。加强省级重点实验室系统布局,按照“调结构、增合力、上水平、出成果”的原则,撤销一批、整合一批、警告一批、新建一批省级重点实验室,推动省级重点实验室在管理体制和运行机制上不断创新,创新支撑能力不断提升。
第二节 加快各类创新平台发展
建设技术创新中心体系。依托行业龙头骨干企业和科研优势突出的高校、科研院所,集聚整合相关科研力量和创新资源,聚焦重点产业重大、关键、共性、前沿技术和“卡脖子”技术,围绕技术突破、技术引领、技术转化,布局建设省技术创新中心。“十四五”期间,新建50家省技术创新中心,围绕黄河流域生态保护和高质量发展、黄河水沙资源高效利用、隧道掘进装备、碳中和技术、超硬材料、数字经济、小麦、花生、棉花、地下工程防护等领域创建5家左右国家技术创新中心。
加快建设中试基地。围绕提质发展传统产业、培育壮大新兴产业、前瞻布局未来产业,以政府引导、市场化运营为导向,聚焦重点产业和产业集群,强化要素配置,优化政策环境,加强制度保障,创新建设模式,以龙头企业、高校、科研机构、各类开发区为依托,打造集技术集成、中试熟化和工程化试验为一体的中试基地。强化中试基地开放共享,逐步优化共享标准和机制,努力将中试基地打造成为熟化技术成果、促进产业发展的重要载体和开放共享平台,着力打通科技成果转化“最后一公里”。“十四五”期间,建设50家左右示范作用大、辐射带动强的中试基地,率先在重点产业实现全覆盖。
布局建设产业研究院。围绕主导产业重点领域,充分发挥企业特别是重点骨干企业、领军企业、头部企业主体作用,对接省内外高校、科研机构、创新团队、全国学会,积极吸引上下游企业共同组建产业研究院。探索以创新链、产业链深度融合为纽带的多样化组建模式,将产业研究院打造成集研发、产业化、工程化等于一体的创新联合体。贯通产学研用,推进创新成果商业化、产业化,实现应用研究“从1到100”的跨越。鼓励产业研究院成立由科研团队持股的轻资产、混合所有制公司,支持科研人员带着创新成果创业。
统筹推进各类创新平台建设。强化科学与工程研究、技术创新与成果转化、基础支撑与条件保障,大力推动基础研究、技术开发、成果转化协同创新,提升各类创新平台体系运行效能。加快国家生物育种产业创新中心、国家农机装备创新中心建设,争创国家工程研究中心5家、国家企业技术中心25家、国家三级生物安全实验室3—4家,布局建设省级产业创新中心10家、制造业创新中心20家、临床医学研究中心10家、企业技术中心500家、工程(技术)研究中心1500家,加快实现大中型工业企业省级以上研发机构全覆盖,省管国有工业企业高能级创新平台全覆盖;建设一批野外科学观测研究站、应用数学中心、检验检测中心、科技资源共享服务平台,加快形成布局合理、定位清晰、管理科学、开放共享、多元投入、动态调整的科技创新平台体系。
大力发展新型研发机构。通过与中央科研院所、知名高校及世界500强企业交流合作,引进共建一批新型研发机构。推动新型研发机构采用与国际接轨的治理结构和市场化运行机制,实现投资主体多元化、管理制度现代化、运行机制市场化。支持新型研发机构建立科学化研发组织体系和内控制度,自主确定研发选题,动态设立调整研发单元,灵活配置科研人员、组织研发团队、调配科研设备。根据新型研发机构业务功能差异,完善新型研发机构指标体系。支持省新型研发机构做优做强,培育重大新型研发机构,争创国家示范类新型研发机构。到“十四五”末,全省各类新型研发机构数量达到300家。
培育建设前沿科学中心和基础学科研究中心。落实国家“从0到1”基础研究重大战略部署,充分利用省内外各类创新资源,发挥高校学科群优势,加强开放协同,围绕重大前沿科学问题,汇聚一流人才团队,促进学科深度交叉融合,“十四五”期间建设10个省级前沿科学中心,培育1—3个国家前沿科学中心。加强基础学科重点领域前瞻布局和创新能力建设,“十四五”期间支持建设5个左右数学、物理、化学、生物学等基础学科研究中心。
第三节 建设重大科技基础设施
以承担重大科技任务、解决重大科技问题为目标,建设一批重大科技基础设施,支撑高水平科学研究,取得一批重大原创成果,提升原始创新能力。争取更多国家重大科技基础设施、大科学装置在我省布局建设。“十四五”期间新建7个重大科技基础设施,谋划建设“天蛛计划”应用分靶场,力争国家大科学装置在我省布局实现零的突破。
第三章 凝练一流创新课题
坚持“项目为王”,统筹资源配置,大力实施一流创新课题,推动传统产业高位嫁接,支撑优势产业未来化,引领未来技术产业化,提升原始创新能力,进一步增强科技创新对经济社会和产业发展的引领作用。
第一节 围绕前沿领域前瞻部署战略性技术研发
瞄准产业变革趋势,聚焦国家战略需求和产业发展最前端,前瞻部署面向未来、面向世界前沿重要领域的战略性技术研发,引领未来产业谋篇布局,构筑支撑未来产业的先发优势,力争取得迭代性、颠覆性、原创性科技成果,在部分领域实现非对称性赶超,部分课题研究达到国际先进水平。
第二节 加强关键核心技术和共性技术需求攻关
围绕国家战略部署和我省需求,坚持问题导向和目标导向,按照“聚焦重大、自上而下、重点突破、引领发展”的原则,整合优势资源,聚焦重点产业关键核心技术和共性技术攻关,部署重点领域研发任务,力争取得一批重大标志性成果。
信息技术。发挥数字经济引领作用,加快数字技术发展,推进数字河南建设,带动科技变革、产业变革和社会治理方式变革,引领“中原智谷”建设。重点突破人工智能、新型显示与智能终端、智能传感器等领域关键技术瓶颈。
先进制造。以科技创新推动装备制造成套化、智能化、绿色化、服务化、国际化转型,研制重大成套装备、高性能基础部件,打造一批“大国重器”。以盾构及工程、电力、矿山、轨道交通、智能装备核心关键技术研发为重点,突破制造共性技术,形成典型行业高性能制造技术与重大装备自主创新能力,打造形成具有较强竞争力的高端装备制造产业集群。
先进材料。以推动先进材料性能极限化、多功能化、智能化为方向,以先进金属材料、尼龙新材料、新型高温陶瓷材料、高端超硬材料、先进电子材料为重点,加强关键共性技术研发,推进技术应用和产业化,开发中高端产品,构建先进材料全流程创新链条,全面提升我省先进材料产业的核心竞争力。
新能源。以氢能、可再生能源、能源高效利用以及先进储能为核心,持续深化关键技术研究,提升清洁能源开发利用水平和能源综合利用效率,支撑构建清洁低碳、安全高效的能源体系。
现代交通。按照智能化、绿色化发展方向,构建立体互联的交通基础设施网络体系,提高运输组织效率与服务品质、降低运输服务成本,深度挖掘大数据在交通基础设施建管养运中的应用,聚焦交通运输碳达峰碳中和,大力发展新能源与清洁能源创新应用,支持新能源及网联汽车研发和产业链培育,加快形成优势特色鲜明、竞争实力强的新能源汽车产业创新体系。
生物育种。聚焦种业创新关键环节,突破主要农作物、特色经济作物、地方畜禽水产等育种瓶颈,育成一批高产优质、绿色高效动植物新品种。
农业绿色高效。以绿色投入品、节本增效技术、生态循环模式、绿色标准规范为主攻方向,加快构建农业绿色发展技术体系,实现农业高效绿色和可持续发展。
动物健康养殖。聚焦畜禽、水产健康养殖领域需求,突破高效健康养殖关键技术,改善养殖环境和工艺,提升饲料资源创新利用水平,加强疫病防控技术研究,推动我省畜禽等养殖产业高质量发展。
智慧农业。加强智能农机装备、农业智能生产关键共性技术及装备研发,提升农机装备智能化水平,推动农业数字化建设,引领驱动农业高质量发展。
农产品加工和食品制造。围绕农产品加工技术需求,突破农产品产后减损、储运、精深加工与质量安全等关键共性技术;聚焦肉制品、面制品、速冻食品、休闲食品等产业技术瓶颈,开展品质与营养保持、绿色制造工艺、安全高效检测与主动防控、质量安全溯源等技术研发,开发高品质高值化产品,推动我省食品工业从规模效益向科技效应和价值提升转型升级。
生命健康。聚焦健康中原建设重大科技需求,开展重大慢性非传染性疾病、新发突发传染病防控和诊疗、生育健康与妇幼健康、主动健康与功能重建、精准医疗等方向诊疗技术、产品研发和临床转化,加快建立涵盖预防、医疗、康复、养老、护理的健康服务产业创新体系,提升人口健康科技支撑能力。聚焦重大传染性疾病、恶性肿瘤、心脑血管疾病、慢性病等领域重大需求,加强新型疫苗、动物疫苗和药品、基因工程药物、细胞治疗产品、血液制品、新型诊断药物等关键技术研发,开展高端制剂、高端原料药研究,推动生物医药产业健康快速发展。
中医药。支持豫产道地药材原生态种植、新品种培育及配套栽培、规范化种植、道地药材快速鉴别技术研发,加强豫产道地药材资源保护和原生态种植基地建设。开展中药创新药、中药改良型新药、中医经典名方中药复方制剂、中药配方颗粒等研发,以及中药品质智能辨识、功效物质辨识与生物效应评价关键技术研究。加强中医药理论创新发展和中医诊疗康复关键技术等应用研究,促进现代技术与中医理论、临床融合与应用,推动中医药传承与创新。
资源环境。围绕黄河流域、南水北调中线工程水源区及干渠沿线生态保护和碳达峰碳中和技术需求,开展重点流域(区域)和沿线生态变化的动态监测和科学分析、水资源科学调配与节约集约利用、退化生态系统保护修复、水源涵养、水生态保护等关键技术研究,加强节能降碳、资源高效循环利用以及污染防治等领域关键技术及装备研发。
公共安全。围绕平安河南建设和保障百姓安全与社会稳定的重大科技需求,重点开展药品安全、生产安全、社会治理与社会安全、防灾减灾救灾、消防、生物安全等领域关键技术研发、集成和示范应用,不断提升重大自然灾害、公共安全事件的主动应对和保障能力,构建主动保障型公共安全技术体系。
第三节 强化基础研究和原始创新
落实国家基础研究十年行动方案,积极参与国家战略性科学计划和科学工程,瞄准关键科学问题和前沿技术问题,坚持自由探索和目标导向相结合,在数学、物理、生命科学、农业、健康科学、资源与生态环境、能源、信息、材料、制造、工程等重点方向开展基础科学研究,重视学科交叉和颠覆性创新,促进基础研究、应用基础研究与产业化对接融通,力争实现更多从“0到1”的突破。加强目标导向基础研究,争取国家自然科学基金项目和国家重点研发计划支持;推进省政府与国家自然科学基金委“区域创新发展联合基金”的实施;对原创性项目开通申报、评审“绿色”通道,探索实行基础研究长周期评价;强化基础研究成果转化对接。支持自由探索基础研究,创新“非共识”项目评审资助机制,鼓励质疑传统、挑战权威,重视可能催生新概念、新学科或新领域的研究。加强重点高校、科研院所基础研究学部建设,组织开展制约我省产业发展的基础理论问题研究。发挥学术交流作为激发创新火花的“源头活水”作用,重点支持基础学科科技社团开展高层次学术交流活动,打造基础学科品牌学术交流平台;强化省自然科学基金的前期培育作用,实现省自然科学基金项目对基础研究人才不同成长阶段的全覆盖,着力打造人才苗圃;探索设立省联合基金,逐步形成政府与行业部门、高校、企业联合资助的组织模式,引导社会资源投入基础研究。
第四章 培育一流创新主体
以提升各类创新主体创新能力为目标,梯次培育创新型企业,强化企业创新主体地位,建设创新联合体,推进规模以上工业企业研发活动全覆盖。加快培育高水平研究型大学,激发科研院所创新活力。
第一节 强化企业创新主体地位
大力培育创新型企业。实施创新型企业树标引领行动、高新技术企业倍增计划、科技型中小企业“春笋”计划,建立完善“微成长、小升规、高变强”创新型企业梯次培育机制,加快培育“专精特新”“瞪羚”、单项冠军企业,以科技型中小企业的“铺天盖地”逐步造就独角兽企业、领军企业、头部企业的“顶天立地”,加快形成创新型企业集群发展体系。
完善企业创新引导促进机制。建设支持企业创新政策服务体系,为企业创新创造营造优良环境,引导各类创新要素加速向企业集聚。强化省属国有企业创新导向的考核和奖励,将企业研发投入视同利润进行考核,将科技创新重大项目突破等纳入企业负责人经营业绩考核范围;在国有企业重组并购过程中,把创新资源的集聚度作为重要考量因素,合并相同创新要素、链接相关创新要素,减少创新资源的低效重复投入。进一步优化营商环境,有效激发民营经济创新活力。推进大中小企业融通创新。大力培育企业家精神,支持企业家作为项目负责人或项目行政负责人承担重大科技任务,吸收更多企业家参与科技创新战略、规划、政策、计划、标准制定和立项评估等工作。加大政策支持引导力度,鼓励有条件的创新型、引领型企业加大基础研究和应用基础研究投入,探索设立企业联合研发基金。
组建创新联合体。优化产业创新联盟运行机制,促进技术创新、标准创制、成果转化,探索联合攻关、利益共享、知识产权运营的有效模式,提升协同创新效果。以解决制约产业发展的关键核心技术问题为目标,以共同利益为纽带,以市场机制为保障,引导和支持创新龙头企业牵头、高校和科研院所支撑、各创新主体相互协同,组建“体系化、任务型、开放式”的创新联合体,开展关键核心技术研发和产业化应用,提升产业创新能力和核心竞争力。鼓励创新型、引领型企业设立首席科学家岗位,支持与高校、科研机构联合培养研究生。鼓励产业技术创新战略联盟、创新联合体牵头实施产业化目标明确的重大科研项目。“十四五”期间组建20家左右创新联合体。
推动企业研发活动全覆盖。落实高新技术企业奖补和企业研发费用补贴等财政奖补政策。建立企业科技创新指标即时监测分析、即时反馈应对机制,支持企业加快生产组织创新、技术创新和市场创新,引导、帮助规模以上工业企业开展研发活动,实现有研发机构、有研发人员、有研发经费、有产学研合作,不断增强企业创新能力和核心竞争力,力争“十四五”末实现规模以上工业企业研发活动全覆盖。
第二节 提升高校科研水平
加快培育一流大学和一流学科。聚焦在中原大地起高峰,集中力量锻长板、补弱项、扬优势,着力打造“双航母”,支持郑州大学、河南大学围绕服务国家战略科技力量建设,集中资源发展重点学科、重点实验室、重点团队、重点课题,努力实现更多“从0到1”的突破,打造学科高峰,抢占未来发展制高点。推动郑州大学、河南大学在“双一流”建设中晋位升级。全力培育“后备军”,加快推进河南理工大学、河南农业大学、河南科技大学、河南师范大学、河南工业大学、华北水利水电大学、河南中医药大学等7所高校的11个优势学科开展“双一流”创建工作,打造“双一流”建设第二梯队。“十四五”期间力争5所左右高校、10个左右学科达到国家“双一流”建设水平,培育建设3—5所未来技术学院。
大力发展高水平研究型大学。坚定推动高等教育内涵式发展,鼓励高校优化学科布局、学院布局和专业设置。开展重大基础研究和未来技术研究,强化自由探索和应用研发带动,推进学科交叉融合。瞄准世界前沿技术、卡脖子技术等领域和学科,加快数字经济、先进材料、生物医药、人工智能、传感器等关键技术和交叉前沿领域学科专业建设,开展跨学科研究。深化高校科研体制改革,坚持去行政化,破除官本位思想,完善人才、教学、科研等评价激励和管理机制,创新高校科研组织模式,推进学术组织改革,提升学术队伍的科技创新能力和国际影响力。按照政府主导、市场化运作的方式建设产学研用协同创新平台,支持高校开展跨学校、跨学科、跨领域、跨国界的产学研协同创新,与企业、科研机构联合建设创新中心和创新平台,加快科技成果转化。
第三节 增强科研院所创新能力
重建重振省科学院。充分释放省科学院平台资源和中原科技城政策服务各自优势,支持省科学院与中原科技城实现融合发展。支持省科学院坚持科研立院、人才强院、开放办院、产业兴院,瞄准一流,强化顶层设计,创新体制机制,重塑研发体系、转化体系和服务体系;立足“以所办院、以室(实验室)办院、以院(产业研究院)办院”,优化布局基础学部、产业学部和未来学部;整合、重塑、改造、提升现有创新平台,着眼未来布局国家和省级重大创新平台;加快培育引进学科领军人才和一大批青年创新人才,打造核心团队;主动链接国内外科技力量,融汇省内外一流学科和产业需求,形成多学科交叉、产学研贯通的完整创新链条。力争在国家创新体系和区域源头创新活动中发挥骨干和引领作用,实现与国内前沿学术水平、与河南产业“两个接轨”,打造人才、科研、管理“三个一流”,培育学科交叉、集成创新、融合发展、体制机制“四个优势”。“十四五”期间打基础、见成效,成为国内一流的省级科学院,走在全国地方科学院前列。
做优做强省农科院。支持省农科院围绕乡村振兴战略和粮食生产核心区建设,适应新形势新任务,以市场化为导向,加快构建与现代农业产业体系、经营体系相适应的现代农技推广体系,选育更多农作物优良品种,破解农产品精深加工技术制约,提高农业附加值,充分发挥农科院作为农业科技创新策源地作用。
加快科研院所改革发展。推进科研院所资源整合和治理模式转型,引导建立健全现代科研院所制度,重塑研发体系、转化体系和服务体系。加强科研院所基本科研业务费绩效管理,完善对公益性、承担政府职能科研院所的稳定支持机制。落实和扩大科研院所法人自主权。支持科研院所统筹调剂使用事业编制,在职称评审、薪酬分配等方面实行更加灵活的管理制度。赋予科研院所创新领军人才更大财物支配权和技术路线选择权。允许和鼓励科研院所科研人员离岗创业和兼职兼薪创业。支持科研院所整合自筹部分资金,按照市场化方式设立股权投资基金,择优投向科技成果转化项目。加快省科研院所生产试验基地建设,形成具有集聚效应的科技产业对接发展平台。统筹省、市级科技资源,加大对基层科研院所科研条件、创新能力和人才队伍建设的支持力度。加强对中央驻豫科研院所的服务保障,充分发挥中央驻豫科研院所的作用,加快推进科技成果在豫转化;发挥中央驻豫科研院所的纽带作用,加强我省与中央驻豫科研院所上级院所、央企总部、省外兄弟院所的合作。
第五章 集聚一流创新团队
坚持人才引领发展的战略地位,全方位培养、引进、用好人才,深化人才发展体制机制改革,营造识才爱才敬才用才的环境。着力培育学科领军人才、产业领军人才、青年人才,努力培养造就规模宏大、结构合理、素质优良的创新型人才队伍。围绕人才培养、引进、评价、待遇、使用、激励等关键环节,构建一流政策体系,充分发挥人才第一资源的作用,加快建设人才强省,努力打造人才汇聚新高地、人才创业优选地、人才活力迸发地。
第一节 加强高层次领军人才和高水平团队培养
遵循人才成长和科研活动规律,依托重大科技任务和重大创新平台(基地)培养发现人才。加大对院士和国家各类重点人才计划入选者等高端人才和团队的支持力度,加快建设中原学者科学家工作室,加强院士后备队伍的遴选和培育,力争在院士遴选中取得新突破,培养一批以两院院士为引领的战略科技人才。深入实施“中原英才计划”等人才培育工程,遴选一批以中原学者为引领的高端科技领军人才,打造中原人才系列品牌。建设科技创新人才培养基地,实施高水平创新团队培育工程,组建一批有基础、有潜力、研究方向明确的高水平创新团队。统筹人才、项目、基地建设,加强对高层次创新人才和高水平创新团队的长期稳定支持。“十四五”期间遴选和培养中原学者50名左右,科技领军人才700名左右,组建院士等顶尖人才和国家重点人才计划入选者等高端人才创新团队300个左右;建设10个左右科技创新人才培养基地。
第二节 大力培养青年科技创新人才
完善基础研究人才培养长期稳定支持机制和青年人才普惠性支持措施。实施青年科技人才培育行动和青年人才托举工程,按照“人才+项目”的培养模式,加强基础学科拔尖人才培养。加大省自然科学基金实施力度,充分发挥杰出青年科学基金和优秀青年科学基金项目的引导作用。建立省创新人才资源库,强化青年科技人才战略储备。加强对青年拔尖人才的支持,注重在科学实践活动中培养使用青年科技人才,鼓励和支持青年科技人才承担重要科研任务,参与重大项目攻关。发挥企业、高校和科研机构在青年科技人才培养中的主体作用,发掘有潜质的培养对象,对成绩突出、潜力巨大的青年科技人才和创新团队实行“一事一议、按需支持”的方式,为青年优秀人才创造宽松的创新环境,开辟成长成才“绿色”通道。“十四五”期间遴选和培养省杰出青年科学基金获得者100名左右,优秀青年科学基金获得者400名左右,青年科学基金获得者1000名左右。
第三节 积极引进领军人才和创新团队
构建开放灵活的人才吸引机制。健全重点领域、重点产业人才需求预测预警和引才目录定期发布机制。完善“全职+柔性”引才引智机制,鼓励通过兼职挂职、技术咨询、项目合作、周末教授、特聘研究员等方式汇聚人才智力资源。大力引进院士和具有国际水平的战略科技人才、科技领军人才、青年科技人才和高水平创新团队。支持省内科研团队参与国际国内顶尖科学家团队研究项目。发挥中国·河南开放创新暨跨国技术转移大会、“科创中原”产业技术发展大会和中国·河南招才引智创新发展大会等载体平台的引才聚才作用,在郑州都市圈、洛阳都市圈等特定区域探索建设河南省人才创新创业试验区,积极参与国际人才竞争。实施优秀高校毕业生在豫创业计划,充分发挥大学生创业园、众创空间作用,吸引更多的创新创业人才。支持河南省(中原科技城)人才创新创业试验区开展人才政策先行先试,率先开展人才市场化评价,建立职称评审“绿色”通道,加强对人才的资助奖励,优化人才服务体系。“十四五”期间,依托人才创新创业试验区,引进具有国内一流水平的高层次科技人才2000名左右,高水平创新团队200个左右。
拓宽海外引才育才新渠道。拓宽引才国际视野,加大海外引才力度,实施河南省高端引智计划。开辟高端外国人才申请来豫工作许可“绿色”通道,落实外籍高端人才和专业人才工作的停居留政策,为外国人才申请来华签证、工作许可、工作居留、永久居留提供便利。发挥用人单位主体作用,支持科研院所、高校设立流动岗位,建立国际访问学者和国际博士后制度,拓宽海外高层次人才来豫开展合作研究和学术交流渠道。加强与国际人才中介机构、外国专家组织等的交流合作,搭建常态化互动平台,建立市场化引才荐才长效机制。突出“高精尖缺”导向,加强出国(境)培训和高层次人才国际化培养资助,重点支持关键领域的科技领军人才和专业技术骨干人才出国(境)培训,持续提升出国(境)培训管理和服务水平。
第四节 激发人才创新活力
积极鼓励各类创新型人才,尤其是高层次创新型人才采取柔性流动的方式,到企事业单位从事科技合作、技术入股和投资兴办企业。充分发挥院士团队服务站(院士工作站)的作用,加大中原学者工作站建设力度。鼓励高校和科研院所与其他企事业单位开展产学研合作交流,互相聘请客座教授、客座研究员等。落实支持和鼓励事业单位科研人员创新创业等政策措施,支持和鼓励创新型人才离岗创办企业、兼职创新、在职创办企业。健全党政机关和企事业单位科技创新人才流动。支持科研院所自主设置创新型岗位,促进科研人员进行短期学术交流和项目合作。促进城乡、区域、行业和不同所有制间人才流动机制,完善各类人才下沉服务基层和一线的政策机制。优化人力资源结构,壮大应用型、技能型人才队伍,实施知识更新工程,持续推进全民技能振兴工程和高技能人才振兴计划,培养重点领域人才,开展职业技能竞赛,建设技能型社会,新培养75万人以上高技能人才和一批“中原大工匠”。健全具有竞争力的人才政策体系,强化人才政策落实落地,在人才调入、配偶就业、子女入学、医疗社保、住房保障和出入境办理等方面提供个性化、精细化、专业化服务,激发科技人才创新创业活力。
第六章 创设一流创新制度
深入落实“四抓”要求,深化“放管服”改革和科技体制机制改革,加快转变政府职能,完善科技治理体系,提升科技治理能力。赋予科研单位更多自主权,赋予科学家更大技术路线决定权、经费支配权、资源调度权。完善科技评价机制,优化科研组织范式,推动重点领域项目、基地、人才、资金一体化配置。
第一节 健全创新政策法规体系
推进《河南省科学技术进步条例》等科技创新相关领域的立法与修订,深化落实《河南省促进科技成果转化条例》《郑洛新国家自主创新示范区条例》等重大创新政策,强化科技创新法治保障。制定完善一批科技投入、基础研究、创新主体、重大创新平台、高层次人才队伍等方面的创新政策,建立健全科研院所的治理结构和分类支持机制。落实国家关于企业投入基础研究的税收优惠政策。积极落实研发费用加计扣除等税收优惠政策,落实研发费用补贴等财政支持政策。完善对承担关键核心技术攻关任务的国有企业、高校、科研院所和人才的考核评价与激励约束机制。贯彻落实国家关于政府采购支持创新产品和服务的各项规定。完善重大创新政策预评估机制。抓好法治宣传,将公正诚信、竞争有序等法治观念渗透到创新活动的全过程,营造激励创新的法治环境。
第二节 深化科研评价改革
优化科研项目评审管理。建立自由探索型和任务导向型科技项目分类评价制度。完善项目指南编制和发布机制,采取有效方式充分吸收相关部门、行业、地方以及产业界、科技社团、社会公众共同参与,根据分类原则明确不同类型项目的组织实施方式。聚焦任务导向,对全省战略目标明确、技术路线清晰、组织程度较高、优势承担单位集中的重大科技项目,可采取定向择优或定向委托等方式确定承担单位;鼓励自由探索型项目,创新“非共识”项目评审资助机制。完善评审专家选取使用办法,进一步推动建设集中统一、标准规范、安全可靠、开放共享的科技专家库,更好地满足项目评审要求;根据项目类型特点,合理确定评审专家遴选条件和专家组组成原则;建立完善评审专家的诚信记录、动态调整、责任追究制度,严格规范专家评审行为,完善专家轮换、随机抽取、回避、公示等相关制度,在部分前沿与基础科学等领域逐步按适当比例引入国际同行评议;提高项目评审质量和效率,严格项目成果评价验收,加强国家科技计划绩效评估。强化项目验收绩效评价,建立以项目创新质量和贡献为导向的绩效评价体系。
改进科技人才评价方式。坚持党管人才原则,持续深化人才发展体制机制改革,科学设立人才评价指标和评价周期、创新多元评价方式、畅通人才评价渠道,构建以创新价值、能力、贡献为导向的科技人才评价体系,建立基础研究、应用研究、社会公益等不同类型人才分类评价标准。推行代表作评价制度,突出品德、能力、业绩导向,克服“四唯”倾向,建立并实施有利于科技人才潜心研究和创新的评价制度;适应科技协同创新和跨学科、跨领域发展等特点,进一步完善科技创新团队评价办法,实行以合作解决重大科技问题为重点的整体性评价,注重个人评价与团队评价相结合,尊重和认可团队所有参与者的实际贡献;加强引进海外人才海外教育和科研经历的调查验证;注重发挥科技社团、同行评议机制在人才评价过程中的作用;探索对特殊人才采取特殊评价标准。强化用人单位人才评价主体地位,全面落实单位用人自主权,扩大职称自主评审范围,完善急需紧缺和高层次人才职称评聘“绿色”通道,推进社会化职称评审,健全市场化、社会化管理服务体系,营造公平公正的评价环境。
完善科研机构评估制度。深入推进省级科研事业单位改革,实行章程管理,坚持权责一致原则,充分赋予科研事业单位自主权,加快推进省级科研事业单位政事分开、管办分离,细化自主权的行使规则与监督制度,保障科研事业单位依法合规管理运行。根据科研机构从事的科研活动类型,分类建立评价指标和评价方式,建立综合评价与年度抽查评价相结合的省级科研事业单位绩效评价长效机制;从职责定位、科技产出、创新效益等方面对科研事业单位开展综合评价;加强绩效评价结果与科研管理机制的衔接,充分发挥绩效评价的激励约束作用,在科技创新政策规划制定、财政拨款、科技计划项目承担、科技人才推荐、科技创新平台建设、学科专业设置、研究生和博士后招收、科研事业单位领导人员考核评价、科研事业单位编制调整、人事管理、绩效工资总量核定等工作中,将绩效评价结果作为重要依据。完善科技创新平台评价考核体系,建立与评价结果挂钩的动态管理机制,坚持优胜劣汰、有进有出,实现良性循环。
第三节 推进科技管理改革
加快转变政府职能。推动科技管理部门职能转变,按照“抓战略、抓改革、抓规划、抓服务”定位,深入推进科技领域“放管服效”改革,充分发挥市场在配置科技创新资源中的决定作用,提高科技部门服务创新水平,减少分钱、分物、定项目等直接干预,强化规划政策引导,让科研单位和科研人员从繁琐、不必要的体制机制束缚中解放出来。围绕传统产业、新兴产业、未来产业和高新领域发展需要,对省科技管理部门机构设置、机制运转、职能发挥进行重塑性改革,为创新提供精准化专业化服务,促进创新链与产业链深度融合,构建从最初研发到产业化全程跟踪服务的河南特色科研体制。高标准打造区域示范样板,培育创建3—5个“科创中国”试点市(园区)。
完善科技计划体系。加强顶层设计、系统布局,按照重点突出、导向明确、层次清晰、链条完整的原则,调整优化计划体系,形成较为完整的涵盖基础研究、技术攻关、成果转化和产业化的省级科技计划体系,打造创新链、产业链深度耦合的科研范式。聚焦关键,做优做强重大科技专项品牌,围绕“卡脖子”技术攻坚、原创性技术突破、迭代性技术更替、颠覆性技术创新,统筹谋划、系统布局,加大重大科技专项项目支持力度。开展重大创新项目联动试点,与国家联合出资,探索国家项目定向实施的新模式;选择若干省辖市(包括济源示范区,下同),由省、省辖市、企业等各方按比例共同出资,开展联动实施试点。引导创新主体及各类社会资金共同出资设立联合创新基金(专项)。
改进科技项目管理。改革科研项目形成机制,进一步推行“揭榜挂帅”“赛马制”“PI制”等项目组织机制,综合运用公开竞争、定向择优、滚动支持等多种项目遴选方式;探索开展顶尖领衔科学家支持方式试点,由领衔科学家自主确定研究课题、自主选聘科研团队、自主安排科研经费使用。健全项目全周期管理机制,实现决策、执行、监督相互分离、相互监督、协调一致,促进科研项目管理科学化、规范化。探索实施科技项目专员制度,对科技项目全流程、各关键环节进行管理指导和服务,实现项目管理向信用制、契约式管理转变。简化项目管理流程,减少项目实施期内的各类评估、检查、抽查等活动,探索推动对同一项目同一年度的结果互通互认,实行一次性综合绩效评价,全面推行项目材料网上报送和“一次报送”;完善科研经费管理制度,推进零基预算管理改革,简化预算编制,向项目承担单位和主持人进一步下放预算调剂权。完善科研项目经费拨付机制,探索开展财政科技经费“直通车”改革;改进支持方式,开展经费“包干制”试点;加快经费拨付进度,改进结余资金管理。加强财政绩效评估,进一步强化从重过程向重结果转变的绩效导向,加强分类绩效评价,健全差异化的绩效评价指标体系,强化绩效评价结果运用。
完善科技监督机制。完善决策、执行、监督、评估有效衔接的工作体系,建立科技监督跨部门、跨区域协调机制,增强监督合力;完善廉政风险防控机制,实行随机抽查、检查,推进监督检查数据汇交共享和结果互认,杜绝科研管理领域腐败;加强事中事后监管,创新监督检查方式,提高监督检查效率;强化项目承担单位法人责任,确保经费合理规范使用;对项目承担单位和科研人员在科研经费管理使用过程中出现的失信情况,纳入信用记录管理,对严重失信行为依法依规实行追责和惩戒。
推进军民科技协同创新。建立健全军民科技协同创新组织管理体系,探索建立军民科技协同创新专项小组,完善军民科技协同创新机制。加强跨军地、跨部门、跨行业、跨区域统筹协调,建立完善军民重大研发任务联合论证、统筹实施机制,构建军民科技协同创新工作体系。提升军民科技协同创新能力,推进实施军民科技协同创新重点专项,建立完善军民科技协同创新重点项目和人才库。加强省军民协同创新创业服务组织建设,开展军民科技协同创新创业比赛和成果推介等活动,持续开展省军民科技协同创新成果推介会和创新创业大赛,积极推进科技基础资源军地共建共享,打造开放式创新创业对接服务平台。开展科技动员潜力调查统计,推进科技应急动员体系建设。建立民口科技创新成果向军事领域推送机制,推动民用技术服务国防和军队建设。
加强科研基础条件建设。加强科研条件建设统筹安排与布局,加强科技文献信息共享服务平台、科技报告共享服务系统、科研设施与仪器共享服务平台等科技公共服务平台建设,不断完善科技文献、科学数据、农林作物、实验动物和医疗卫生等方面科研条件,健全科研条件体系。完善科技资源共享机制,简化科研仪器设备采购管理,对进口仪器设备实行备案制,强化科研条件建设运行绩效评价,建立健全运行补助机制。
完善科技管理基础制度。建立科技咨询支撑行政决策的科技决策机制,更好发挥科技智库和专业研究机构作用。落实国家科技报告制度,统筹推进各地科技报告系统建设,推动科技成果完整保存、持续积累、开放共享和转化应用,加大科技报告向公众开放力度,将科技报告呈交和共享情况作为对项目承担单位后续支持的依据。完善创新调查和统计制度,加强科技创新统计工作,健全全省科技统计组织体系,建立区域科技创新评价制度。完善科技领域国家安全工作协调机制,建立健全科技安全风险预警、风险评估化解、信息研判、研发活动安全管理、重点科研机构与设施安全保障等制度。
强化科技伦理治理。建立基于防范原则的科技伦理治理体系,加强科技伦理风险评估,开展科研人员科技伦理教育培训,提升科研人员的科研伦理意识。建立科技伦理审查和监管制度,完善科技伦理规范体系和执行监管体系,加大对科技伦理事件的查处和惩戒力度。制定科研行为规范,强化研判应对人工智能、生命科学等前沿领域具有潜在威胁的科研活动引发的伦理挑战。实行立项前科技伦理承诺制,倡导负责任的研究与创新,营造重伦理、讲道德的创新环境和学术氛围。
第四节 扩大科技开放合作
优化开放创新生态。以全球视野谋划和推动科技创新,以开放式创新加快集聚创新资源,形成全方位、宽领域、多层次、高水平的对外开放合作新格局。发挥部省会商平台作用,争取国家相关部委在区域科技创新中心建设、大科学装置布局、高端创新平台基地建设等方面加大对我省的支持力度,实现地方发展重点与国家战略目标紧密结合。承接国家重大科技成果在豫转化,重点争取国家重大科技专项、重点研发计划等科技项目成果转化落地。完善与中科院科技合作联席会议制度,深化省院合作,发挥中科院河南产业创新与育成中心作用,推动中科院在我省开展高水平的科技创新活动。加强与中国工程院合作,充分发挥中国工程科技发展战略河南研究院作用。
提升国内科技交流合作水平。坚持引进与共建并举,加强与京津冀、长三角、粤港澳等国内发达地区的科技战略合作,打造中原—长三角科技走廊。积极推进与省外优势创新力量建立战略合作关系,建设郑洛西高质量发展科技合作带,开展创新资源共享、科技联合攻关、科技成果协同转化,共建一批科技创新平台和研发应用基地,吸引更多高水平创新团队带项目来豫创新创业。
拓展国际合作的广度与深度。优化拓展河南省国际联合实验室建设布局,推动国际联合实验室间的横向协作和资源共享,强化考核评估,不断提升建设水平。实施一批有影响力的国际科技合作项目,通过汇聚国际科技力量,突破一批重点领域关键技术。加强与“一带一路”国家的科技交流与合作,主动融入国家“一带一路”科技创新行动,积极开展“数字丝绸之路”“创新丝绸之路”务实合作。
第七章 厚植一流创新文化
大力培养培育科学精神、创新能力、批判性思维,健全鼓励创新、宽容失败、合理容错机制,推动科学技术普及,激发创新创业活力,在全社会营造尊重知识、尊重人才、尊重创新、尊重创造的浓厚氛围。
第一节 大力倡导科学精神
大力弘扬科学家精神、企业家精神、工匠精神,培育创新创业文化,深入宣传科技重大决策,普及科学技术知识,浓厚创新创业氛围,形成崇尚科学、敢于创新、宽容失败的创新氛围。加大科技贡献突出人员表彰奖励宣传力度,不断深化科技奖励制度改革,建立公开公平公正的评奖机制,构建符合科技发展规律和省情的科技奖励体系;完善科技奖励法规制度体系,修订《河南省科学技术奖励办法》;优化奖项类别设置,在科学技术杰出贡献奖下增设青年科技杰出贡献奖类别,在科技进步奖下增设创新团队类别;增设省科学技术合作奖奖金,加大对省科学技术合作奖的支持力度。发挥河南省科普奖的作用。建设一批科学家精神教育基地,加大科技领域时代楷模和“最美科技工作者”宣传力度,大力弘扬爱国、创新、求实、奉献、协同、育人的新时代科学家精神,激励和引导广大科技工作者争做重大科研成果的创造者、建设科技强国的奉献者、崇高思想品格的践行者、良好社会风尚的引领者。大力弘扬精益求精、持之以恒和守正创新的工匠文化,鼓励科技工作者潜心研究、久久为功,致力攻克一批关键核心技术“卡脖子”问题。大力培育企业家精神和创新创业精神,通过树立创新创业典型人物,鼓励企业家专注创新,追求卓越。涌现出更多新知识的创造者、新理念的启蒙者、新技术的发明者和新产业的开拓者。
第二节 加强科学技术普及
加强科普能力建设。坚持把科学技术普及放在与科技创新同等重要的位置,深入实施全民科学素质行动计划,推进全域科普试点工作,创建30个全国科普示范县(市、区)、150个科普示范社区,加快构建科普协同发展体系。建立科普联席会议制度和议事规则,强化科技行政部门的工作规划、政策引导、组织管理等职能。推动科技资源科普化,在具备条件的科技计划中设置科普绩效指标,强化科研基础设施、科技研发项目的科普功能。加强公共卫生、食品安全、环境保护与气候变化、防灾减灾等重点领域的科普。加强科普人才引进培养,组建科普专家库,聘任500名首席科普专家,建设100个首席科普专家工作室,推动高校设立科普专业,完善工程系列“科技传播”专业职称评审条件。推进科普信息化,建设覆盖城乡、普惠共享的科普信息化传播体系,建设100个全媒体科普创作基地,提升全省科普公共服务能力和效果。
提升全民科学文化素养。建设高质量教育体系,提升人才培养水平和教育服务贡献能力。强化青少年科学兴趣引导和培养,将创新思维培养纳入青少年教育,建设100家左右“小小科学家科技创新操作室”,推广高质量科学教育教材和课程。建设一批省级示范农村专业技术协会和科技小院,推动科普服务乡村振兴,提高农民的农业技术应用水平和利用科技致富能力。培育老年人科普载体,推进科普内容适老化改造。建立全省科普工作先进集体和个人评选机制,选树“最美科技工作者”“十佳科普使者”。组织开展“典赞·科普中原”活动。
强化科普载体支撑。加快省科技馆建成投用,提升科技馆、博物馆、气象馆和科普基地等科普载体的信息化、在线化、共享化水平,建设一批专业类、特色化科普基地、科普教育基地,择优建设120家以上省级示范性科普基地、500家科普教育基地,实现常住人口100万人以上的城市至少拥有1座达标科技馆,所有县(市、区)均拥有1个以上综合性科普活动场所。深入开展科技活动周、科普日、科普讲解大赛、科普巡讲活动、优秀科普作品评选、科技下乡等重大科普示范活动,支持举办各具特色的区域类、行业类科普活动。拓展科普传播渠道,建设数字科普平台,打造区域权威科普服务平台和融媒体平台,形成覆盖大中小城市的科普资源交互体系,融入国家综合科普中心体系。
推进社会化科普。落实国家科普税费优惠政策,完善科普投入长期稳定增长机制,健全多元化科普经费投入机制,鼓励社会资本投入科普事业。支持组建社会化科普组织,引导社会资本积极参与建设形式多样的科普载体。加强科普志愿者队伍建设,支持高校、科研机构、企业成立科普社团。引导公众科普力量发展,探索建立灵活高效的科普信息审查监管机制。推动科普产业发展,加强优质科普产品供给,大力发展科普展教、科普出版、科普影视、科普动漫、科普旅游和科普新媒体等,培育一批具有较强实力的科普企业。开展科普优秀作品(图书、微视频)评选、科普科幻作品大赛、科普微视频大赛,资助200个优秀科普著作出版,建立优秀科普作品展示交流资源库。在省科技进步奖中设立科普著作类别,鼓励社会力量设立具有专业特色的科普奖项。
第三节 打造诚信包容创新环境
加强科研诚信建设。强化科研人员学术道德建设,坚持教育、激励、监督、惩戒相结合,对科研不端行为实行“零容忍”,切实净化学术环境,推动作风学风实质性改观。建立健全诚信责任制,加强科研机构、项目承担单位、评审专家、中介服务机构的诚信管理。完善科研机构内部监督约束和责任追究机制,建立常态化管理制度,完善项目管理办法。健全科研诚信管理体制机制,加强科技计划全过程诚信管理,完善科研诚信的承诺和报告制度,明确科研失信行为调查处置主体和程序,加大对科研诚信事件的查处力度。持续优化科研信用制度和平台建设,建立完善覆盖全省的科研诚信信息系统,完善联合奖惩机制和重大案件联合调查机制,加大对科研失信行为的惩戒和公开曝光力度,加大高校、科研机构科研诚信宣传教育力度。
完善创新容错机制。充分尊重科技创新规律和科研人员的合法利益,探索建立科研人员自主合理使用经费承诺制,保障科研人员学术自由;创新监督检查机制,实行审慎包容监管。建立创新容错试错纠错机制,落实“三个区分开来”要求,支持探索创新、干事创业,对因改革创新、先行先试出现失误,以及在科技成果转化、科研项目实施等科技创新过程中未能实现预期目标,但符合规定、勤勉尽责、未谋取非法利益的,准确把握政策界限,依规依纪依法免除相关责任。
第四节 营造全社会创新创业氛围
倡导“敬业、精益、专注、宽容失败”的创新创业文化。树立人人成才、人人出彩的价值导向,在全社会形成褒奖创业、敢为人先、勇于竞争的创新创业氛围,激发微观主体创造力。全面加强科技宣传工作,围绕实施创新驱动、科教兴省、人才强省战略,开展科技创新重大决策宣传,加强创新政策解读,总结推广经验做法,及时回应社会关切。创新科技传播方式,加强科技新闻传播,增强舆论引导能力,打造科技舆论引导的主阵地,营造崇尚创新、鼓励探索、宽容失败的社会氛围。
支持多元化主体创新创业。支持创新型中小微企业成长为创新创业重要发源地。支持骨干龙头企业开放供应链资源和市场渠道,开展内部创新创业,推动大中小企业融通发展。支持高校、科研院所科研人员加快科技成果转化,探索技术成果转化与创新创业相结合的新模式。支持高校、职业学校深化产教融合,教育和引导大学生创新创业。鼓励留学归国人才和外籍高层次人才转化高水平科技成果创办企业。支持企业高管、技术骨干、返乡下乡创业人员、复员转业退役军人等各类主体创新创业。
第五节 加强知识产权保护
深入实施知识产权强省战略,构建高质量创造、高效益运用、高标准保护、高效能管理、高水平服务的知识产权事业发展格局。加快推进专利数量导向向质量导向转变,研究设立专利许可收入等作为技术创新能力的考核指标,引导资源向高质量专利投入。加强商标品牌建设,实现中国驰名商标和地理标志商标注册连年新突破。完善知识产权运营体系,引导社会资本投资设立专业化知识产权运营机构。强化知识产权协同运用,建立订单式发明、投放式创新的专利协同运用机制,完善企业主导、多方参与的专利协同运用体系。完善知识产权保护政策法规,推动修订《河南省专利保护条例》,健全商业标志权益、商业秘密、地理标志等地方保护制度,构建知识产权大保护格局。强化知识产权行政执法,建立完善知识产权侵权惩罚性赔偿制度。建立完善知识产权维权服务网络,加快建设知识产权保护平台和快速维权平台。健全知识产权纠纷多元化解机制,推进知识产权仲裁调解机构、行业知识产权保护联盟等机构建设。完善质量强省建设体系,深入开展质量提升行动,加强质量基础设施建设,加快推动河南制造向河南创造、河南速度向河南质量、河南产品向河南品牌转变,强化高质量发展支撑。
第八章 加快科技成果转移转化
完善科技成果转移转化机制,加快推进国家技术转移郑州中心建设运营,促进技术市场繁荣发展,形成体系完备、协同联动、运行高效的科技成果转移转化体系,争创国家科技成果转移转化示范区。加快重大技术成果推广应用,选择具有重大价值和市场前景的新技术和新产品,完善产学研用协同推进机制,推动科技成果向现实生产力转化。
第一节 健全成果转移转化机制
进一步完善科技成果评价制度。尊重科技创新规律,坚持以质量、绩效、贡献为核心的科技评价导向,根据科技成果不同特点和评价目的,有针对性地评价科技成果的科学价值、技术价值、经济价值、社会价值、文化价值等。健全科技成果分类评价体系,推进省级科技计划项目成果评价改革,大力推行科技成果市场化评价,充分发挥金融投资在科技成果评价中的作用,创新科技成果评价工具和模式,规范科技成果第三方评价,破除科技成果评价中“四唯”问题。把科技成果转化绩效纳入省属高校、科研机构、国有企业创新能力评价体系。
深入开展赋予科研人员职务科技成果所有权或长期使用权改革试点。充分赋予试点单位管理科技成果自主权,探索建立赋予科研人员职务科技成果所有权或长期使用权的机制和模式,形成可复制、可推广的职务科技成果转化经验和做法,探索形成符合科技成果转化规律的国有资产管理模式。落实相关法律法规和政策措施,完善相关制度,建立尽职免责机制。完善纪检监察、审计、财政等部门监督检查机制,实行审慎包容监管,进一步激发科研人员创新积极性,促进科技成果转移转化。
第二节 完善科技成果转移转化服务体系
推动国家技术转移郑州中心高效运营。支持国家技术转移郑州中心开展组织创新和模式创新,遵循“政府引导、市场化运营、专业化协作”的基本原则,持续加强对省内外高校、科研机构、科技型企业和重点新型研发机构等创新资源的集聚与合作,完善和提升科技成果转移转化云平台、科技资源共享、技术交易平台、科技金融平台等平台服务能力,引进培育一批技术转移专业化人才,积极开展多主题、系列化技术转移对接交流活动,将郑州中心打造成为集技术研发、技术转移、科技服务为一体的科技创新综合体,建设成为中西部地区科技开放合作的重要窗口。
促进技术市场繁荣发展。支持高校、科研机构和科技型企业设立技术转移学院或技术转移机构,加快建设一批省级以上技术转移示范机构,引进一批专业化市场化技术转移示范机构。加快高校科技成果转化和技术转移基地建设,打造高校科技成果转化体系。发挥国家技术转移人才培养基地作用,培育壮大技术转移管理和服务、技术经纪人、技术经理人以及技术合同登记人员等专兼职技术市场从业人员队伍。优化技术合同登记服务流程,加强技术合同登记。支持郑州建设技术交易市场。支持洛阳、新乡、三门峡、信阳、鹤壁、济源等地建设科技大市场。持续开展省内高校、科研院所、企业、技术转移示范机构技术转移奖补工作,鼓励有条件的地方开展技术转移示范机构认定和奖补。到“十四五”末,新引进培育国家和省级技术转移示范机构50家以上,培养技术转移和成果转化人才3000人以上,技术合同成交额突破1000亿元。
建设科技成果转移转化云平台。面向省内企业等创新需求主体、省内外高校和科研院所等创新供给主体以及专业化服务机构,开展科技成果、产业关键共性技术需求的征集、筛选、发布。充分利用大数据、人工智能等技术手段不断升级优化智能匹配、精准推荐、线上对接等服务功能,提升技术供需信息对接效率。与省内外知名高校、科研院所建立常态化科技创新成果共享机制,依托平台定期开展线上线下相结合的重点成果展示、推介和对接服务。鼓励和支持各地搭建区域性或行业性科技成果转化云平台网络节点,畅通创新成果、技术需求、专家人才、专业服务等资源对接渠道,逐步形成全省科技成果转移转化工作“一张网”。
组织科技成果转移转化重大活动。持续办好中国·河南开放创新暨跨国技术转移大会,集聚利用全球创新资源,打造我省科技创新开放合作品牌。每年开展“一院一校N地市”系列对接活动,将国内外知名高校、科研院所的技术优势、人才优势与地方需求相结合,推动省内外重大科技成果及时转移转化。筛选发布我省技术需求,推介省内外先进技术成果,打造“高校院所(河南)科技成果博览会”“中科院科技成果进河南”等科技成果转化对接活动品牌。鼓励各省辖市及省内各类创新主体联合开展成果转化系列对接活动,打造科技成果转移转化区域品牌活动。支持科研院所整合自筹部分资金,吸引金融机构、社会资本共同设立股权投资基金,按照市场化方式运作,择优投向具有市场价值的科技成果转化项目。
第三节 开展重大科技成果转化示范
选择具有重大价值和市场前景的新技术和新产品,建立产学研用协同推进机制,促进产业链和创新链深度融通,进一步推动技术和产业迭代升级,推动科技成果向现实生产力转化,推动重大场景驱动的科技成果转化。面向绿色低碳、健康中原、乡村振兴、平安河南、新型城镇化等需求,实施人工智能、先进计算、燃料电池汽车、休闲食品绿色制造、冷链食品安全智慧保障、有机弱筋小麦、机收玉米、智慧养猪、智慧医养康养、豫产道地中药材、装配式建筑施工装备、零碳单体/园区、南水北调水源区及干渠沿线生态修复、公共安全防控等科技成果转化示范工程。
第九章 高水平建设创新载体
强化要素集聚、资源共享、载体联动,发挥郑洛新国家自主创新示范区、中原科技城、郑开科创走廊核心载体功能和引领作用,加快开发区整合、扩区、调规、改制,标准化推广“智慧岛”双创载体建设,提升各级各类创新载体发展水平。
第一节 加快郑洛新国家自主创新示范区提质发展
持续深化郑洛新国家自主创新示范区改革创新。发挥郑洛新国家自主创新示范区“试验田”和“先行区”作用,持续开展改革创新和政策先行先试探索,不断优化创新发展生态环境。巩固提升“全员聘任制、绩效考核制、薪酬激励制”改革成果,深化核心区管理体制改革,激发创新发展活力。开展科研管理体制改革,在财政科技税式支出、科研项目包干制、首席专家负责制以及职务科技成果所有权改革等方面先行先试。发挥市场在资源配置中的决定性作用,构建低成本、便利化创新创业生态新模式。研究制定更具针对性、可操作性的支持示范区发展配套政策措施,不断完善政策支撑体系。
推动郑洛新国家自主创新示范区产业高端化发展。按照“突出重点、精准聚焦”的思路,在做优做强优势主导产业的基础上,培育壮大一批有市场、有基础、有潜力的战略性新兴产业,着力形成“3+5+X”产业发展格局。加快发展先进装备制造、智能传感器、生物医药三大主导产业,着力打造三大千亿级创新型产业集群。发展壮大网络安全、新能源及网联汽车、新型显示和智能终端、新一代人工智能、5G等五大战略性新兴产业,培育一批具有竞争力的高能级现代产业集群。紧盯全球未来产业发展趋势,加快布局区块链、大数据与云计算、无人驾驶、虚拟现实等重点前沿领域,抢占未来产业发展制高点。
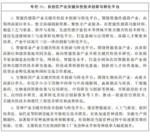
强化郑洛新国家自主创新示范区产业共性技术支撑。围绕智能传感器、智能装备、生物医药、作物加速育种等优势产业,省、市、区联动,共同建设产业关键共性技术创新与转化平台,推动基础研究、应用基础研究和产业技术创新融通发展,着力构建以产业关键共性技术研发、公共技术服务、科技成果转化、产品中试为主要任务的新型创新平台,在关键领域实现核心技术突破,培育若干个科学研究领域的“领跑者”和未来产业变革核心技术的“贡献者”,支撑示范区产业转型升级和高质量发展。
增强郑洛新国家自主创新示范区辐射引领带动能力。优化示范区空间布局,鼓励支持郑州、洛阳、新乡高新区打破条块分割,采取合作共建、委托管理、飞地发展等方式,整合或托管区位相邻、产业相近的产业园区,开展“一区多园”建设,探索实施生产总值核算、税收分成制度,实行经济指标合并统计等区域联动发展模式。以建设高能级创新平台和研发基地为重点,支持示范区加大创新资源集聚度,建设示范区研发策源地,推动示范区由产业园区向研发园区转变,逐步提升成果产出能力并实现成果外溢,支持示范区创新成果、生产基地等向周边产业相近园区转移,带动区域创新发展。以省级以上高新区为重点,协同各类开发区,开展示范区政策复制推广,充分释放改革创新红利,提升区域创新整体水平。
第二节 建设郑开科创走廊
高标准建设中原科技城。科学谋划中原科技城功能定位、规划理念、空间布局、体制机制,坚持高水平设计、高标准建设,确保高水准起步、高质量发展。创新体制机制、优化创新资源配置、提升创新活动效能,率先打造一流创新生态,最大限度激发各类创新主体、市场主体、人才团队的创新创业创造活力。按照“人才+资本+项目”工作思路,探索“研发基地+科创企业+创新金融”建设模式,打造创新人才高度集中、创新要素高度融合、创新活动高度活跃的科技创新策源地和高质量发展引领区,为建设国家创新高地提供有力支撑,为建设现代化河南增势赋能。支持与省科学院融合发展,与省科学院重建重振所需空间、土地资源有机衔接,统筹规划、系统推进,做到“院中城、城中院”,围绕打造河南版硅谷,整合创新资源、创新体制机制、激发创新活力、释放创新动能,探索“学术—工业综合体”互动发展模式,构建产、学、城一体化关联发展机制,培育形成共建共享、优势互补、互利共赢的创新生态。
加快郑开科创走廊建设发展。以郑开科学大道为轴线,以中原科技城为龙头,以白沙科学谷、西湖数字湾、中原数据湖为主要节点,推进郑州高新区、金水科教园区、龙子湖高校园区、开封职教园区联动发展,建设百里创新创业长廊,打造支撑全省、服务全国的创新策源地。建立“一站式”综合服务平台,营造技术、人才、数据、基金等集成协同的一流创新生态,加速集聚一批重大科创平台、知名高校和科研院所、新型研发机构、创新型高成长企业。强化科教融合,打造环高校知识经济圈。
第三节 提升创新载体支撑能力
推动高新区实现高质量发展。围绕“发展高科技、实现产业化”功能定位,坚持高新区“高”和“新”方向,促进高新区依靠创新实现集约发展、绿色发展、高质量发展,将高新区打造成为创新驱动发展示范区和高质量发展先行区。统筹高新区之间产业布局,引导高新区明晰主导产业,围绕主导产业加速高端创新资源集聚,形成布局合理、错位发展、功能协调的高新区发展格局。推动高新区管理体制改革,激发创新创业活力。坚持产城融合,打造生态生产生活“三生融合”、宜居宜业宜创“三宜共生”的韧性智慧园区。按照“一县一省级开发区”原则,支持有条件的高新区整合其他开发区,拓展高新区发展空间,支持高新区跨区域配置创新要素,探索异地孵化、飞地经济、伙伴园区等多种合作机制,带动区域经济和科技一体化发展。支持信阳、许昌、三门峡、商丘等省级高新区争创国家级高新区,统筹高新区布局,建立动态评价机制,构建由国家级高新区、省级高新区等组成的梯次发展体系,推动国家级高新区率先迈向“三次创业”,引领省级高新区做好“二次创业”。“十四五”期间新增省级高新区20家以上,争创3—5家国家高新区。
打造区域现代农业创新载体。高水平建设周口国家农业高新技术产业示范区,辐射带动黄淮平原拉长小麦产业链,建立现代化粮食产业创新体系,建成全国传统农区小麦全产业链创新发展先行区。推动新乡创建国家农业高新技术产业示范区,紧盯种子、种苗、种畜三大主攻方向,积极打造立足河南、辐射全国、面向全球的“中国种谷”。推动国家、省农业科技园区提质增效,实现标准化生产、区域化布局、品牌化经营和高值化发展,形成一批带动性强、特色鲜明的农业高新技术产业集群。支持洛阳、平顶山、三门峡等创建国家农业科技园区。加快形成以农业高新技术产业示范区为引领,以农业科技园区为带动,以现代农业示范园、农民工返乡创业示范园等为协同,覆盖全省的现代农业多功能示范园区体系。
建设可持续发展实验区。以推动科技创新与新型城镇化深度融合为着力点,重点围绕生态农业、智慧旅游、清洁生产、循环经济、低碳发展等领域加大科技投入与创新,按照“一个区域一套方案”的原则因地制宜探索不同地区可持续发展新模式,推动各地结合当地特色禀赋和现实需求,探索以科技为核心的可持续发展问题系统解决方案。支持国家和省级可持续发展实验区建设发展,为可持续发展提供现实路径。
加快多层次产业技术创新载体发展。以郑洛新国家自主创新示范区为引领、省级以上高新区为主体,推动各类开发区、产业园区走创新驱动发展道路,加强创新协作,实现创新资源优化配置,促进高新技术与高端产业、科创基地与产业园区有机结合、协同创新,探索建立具有河南范式的创新布局和技术创新路径,提升我省区域科技创新能级。加快创新型特色园区、高新技术产业化基地培育,积极创建国家高新技术产业化基地、国家火炬特色产业基地,完善产业创新体系。
第四节 打造创新创业孵化体系
标准化推广“智慧岛”双创载体。突出“小政府、大社会”和市场化运作,着力构建一流的创新生态“小气候”,探索形成能够自我盈利和可持续发展的标准化模式,打造一批新兴产业聚集区、未来产业先行区和创新创业引领区。积极培育“技术研发+创业苗圃+孵化器+加速器+产业园”的梯次孵化体系,推动新技术、新产业、新业态、新模式融合发展。到“十四五”末,建成30个左右全要素、低成本、便利化、开放式的“智慧岛”。
加强创新创业孵化载体建设。推动双创示范基地提质增效,鼓励科技企业孵化器、众创空间、星创天地等各类创业孵化载体多样化、网络化、品牌化、国际化发展,支持创新型龙头企业、高校、科研院所建设专业孵化器和专业化众创空间。高标准建设大学科技园,推动创新资源集成、科技成果转化、科技创业孵化、创新人才培养和开放协同发展,支持有条件的高校创建国家大学科技园。开展创新街区建设试点,打造新时代中小微企业创新创业的街区生态示范。探索跨省孵化、离岸孵化等新型孵化业态。到“十四五”末,建成省级以上创新创业孵化载体600家,其中国家级孵化载体达到200家。
完善科技创新创业服务体系。加大创业孵化政策支持力度,落实孵化载体免征房产税、增值税等优惠政策。加强孵化载体从业人员队伍专业化建设,持续开展从业人员培训和交流。完善创业孵化行业协会组织体系。开展“创新创业导师河南行”活动,完善创新创业导师激励机制。组织河南省创新创业大赛等各类创新创业活动,通过投资路演、创业沙龙、创业讲堂、创业训练营等形式,挖掘优质创新创业项目,培养创新创业人才团队。
第十章 全面支撑引领现代化河南建设
坚持“四个面向”,充分发挥创新驱动高质量发展第一动力作用,突出问题导向、目标导向和结果导向,全面提升重点领域科技创新供给水平,为现代产业体系建设、新型城镇化、乡村振兴、文化繁荣兴盛、人民健康、生态文明提供高水平科技解决方案,为现代化河南建设赋能增势。
第一节 科技引领现代产业体系建设
支撑传统产业提质发展。在钢铁、煤炭、有色、化工、建材等领域推进科技赋能增效,推动传统产业与前沿技术、跨界创新、颠覆模式对接链接,加快运用高新技术改造提升传统产业,推动传统产业智能化、数字化、绿色化发展,产品品质更加高端,产业链建设更加现代化,产业竞争力进一步提升。
推进新兴产业培育壮大。建立健全产业链协同发展机制,加快构建具有战略性、全局性和河南特色的新兴产业技术创新体系。聚焦新一代人工智能、节能环保、5G、新型显示和智能终端、生物医药、新能源及网联汽车、网络安全、智能装备、智能传感器、新型功能材料、高性能化工材料、先进金属材料等重点领域,大力补链强链延链,增强核心竞争力、品牌影响力、行业话语权,打造具有战略性和全局性的产业链。
引领未来产业前瞻布局。重点围绕量子信息、氢能与储能、类脑智能、未来网络、生命健康科学、前沿新材料、现代农业等未来产业谋篇布局,加强前沿技术多路径探索和交叉融合,构筑支撑未来产业的先发优势,取得能够推动重大技术突破甚至产业变革的原创性科技成果,在部分领域实现非对称性赶超,部分课题研究达到国际先进水平。
提升现代服务业。顺应数字化、网络化、智能化发展趋势,聚焦现代服务业科技发展关键领域和薄弱环节,加强大数据、云计算、物联网、人工智能等技术集成与应用,促进生产制造向智能化、柔性化和网络化发展,推动生产性服务业迈向专业化和高端化。加快发展研究开发、技术转移、检验检测、创业孵化、知识产权、科技咨询等,基本形成覆盖科技创新全链条的科技服务新业态。促进智能终端与应用服务相融合、数字产品与内容服务相结合,进一步发展数字生活、健康养老、数字教育、智能装备服务等新兴服务业。
助力数字化转型。强化创新赋能数字经济,推动建设“中原智谷”。聚焦加快新型基础设施建设、构建新型数字基础设施体系,发挥科技创新在现代基础设施建设中的支撑引领作用,攻克一批在新型基础设施建设过程中遇到的重大技术难题、关键技术工艺,研发和推广一批技术水平先进的重大装备,开展基础设施一体化、智能化、网络化等相关技术研究与开发,提高基础设施运行效能和安全管理水平。发展数字产业,发挥国家超算郑州中心作用,研制典型超算应用示范系统,推动我省数字经济产业做大做强。加强数字技术推广应用,推动数字技术产业化和工业、农业、服务业产业数据化,提升我省数字技术创新水平和服务经济社会发展能力。加快建设郑州新一代人工智能创新发展试验区,聚焦应用场景,探索人工智能城市治理体系治理能力现代化可行路径,深入推进城市治理、乡村振兴、生活服务等方面数字技术研究开发和示范应用,培育行业创新龙头企业。
第二节 科技赋能新型城镇化建设
优化区域创新布局。按照“区域增势、高峰引领、多点发力、面上覆盖”的思路,构建服务服从于全省生产力布局的科技创新布局,同频耦合、同向聚力,以优化创新布局提升区域科技创新能级,探索具有河南范式的创新布局和技术创新路径,培育建设辐射黄河流域和中部地区的国家区域科技创新中心。大幅提升郑州国家中心城市参与全球竞争和集聚高端资源能力,高质量建设“一区一岛一城一带一廊”(郑洛新国家自主创新示范区、“智慧岛”、中原科技城、中原科技带、沿黄科创走廊),聚焦高精尖,打造支撑全省、服务全国的创新策源地。加快推进洛阳、南阳副中心城市和国家创新型城市建设步伐,增强创新资源集聚承载能力。打造若干省域科技创新中心。建设创新型城市、创新型县(市)、创新街区、科创社区。完善区域科技创新体系,形成横向错位发展、纵向分工协作的科技创新空间发展新态势。
推动县域经济高质量发展。加强县域创新资源统筹,提升县域农业农村全链条、全领域科技创新与服务能力,探索依靠创新驱动县域经济社会协调发展的新路径。强化县域产业发展科技支撑,集聚项目、人才、平台等科技创新资源,提升县域产业科技含量,助力县域产业高质量发展。推动“一县一省级开发区”建设,鼓励支持创新资源集聚、高新技术产业发展特色突出的开发区建设省级高新技术开发区、农业科技园区,完善“100+N”开放协同创新体系,探索“园区带动县域”创新发展模式。加大对卢氏、嵩县、台前、淅川等乡村振兴重点帮扶县创新发展的支持力度。
第三节 实施乡村振兴科技支撑行动
围绕新时期乡村振兴、国家粮食安全、粮食生产核心区建设等国家重大战略实施和国家粮食安全产业带建设,落实“藏粮于地、藏粮于技”,建设特色鲜明的农业科技创新体系,突破现代农业关键核心技术,实现关键共性技术群体性突破,为推进农业农村现代化、打造“中原农谷”提供坚实科技支撑。引导各类创新主体、创新资源进入乡村振兴主战场,推进巩固拓展脱贫攻坚成果同乡村振兴有效衔接。按照产业兴旺、生态宜居、乡风文明、治理有效、生活富裕的总要求,推动创新供给、成果转化、人才队伍一体化发展,加快培育农业农村发展新动能,推动一二三产业融合和产城乡镇乡村融合。鼓励高校、科研机构建立面向农业农村的专业化技术转移机构和技术服务网络,发挥新农村发展研究院等作用,支持农业领域先进适用成果培育、转化、推广,推动农业农村科技成果跨区域流动与落地。深入开展科普下乡行动,利用信息化等技术丰富表现形式,传承农村优秀传统文化。加强“互联网+政务服务”应用,促进农村综合治理能力现代化。在创新型企业培育、科技项目支撑、创新平台载体建设、创新人才培养引进等方面加大对大别山、太行革命老区支持力度。
第四节 促进文化科技融合
综合运用人工智能、大数据等手段,加快文化资源开放转化和创新利用,全面推动文化和科技深度融合发展,提升文化科技创新能力,保护传承弘扬黄河文化,讲好新时代“黄河故事”,助力文化强省建设。加强文化关键共性技术研发,支持文化科技企业不断提升创新能力,培育具有全国影响力的文化和科技融合龙头企业。加强文化科技创新和产业发展载体建设,推动洛阳国家级文化和科技融合示范基地、开封宋都古城文化产业园区等提升文化产业发展水平和影响带动能力,支持郑州、开封等地争创国家级文化和科技融合示范基地,打造有中原文化影响力的文化和科技融合示范基地。
第五节 科技服务健康河南
围绕健康河南建设需求,以提升全民健康水平为目标,强化针对常见病、多发病、传染病等重大疾病医疗技术、产品临床转化,加大生殖健康、主动健康、康复重建、智慧健康、数字医疗技术推广应用。突出创新药物、新型医疗器械等重大产品研制和成果转化,建设创新药物研发和技术服务平台,推动形成符合我省实际的生物医药创新研发、成果转化及产业化发展全链条布局,抢占生物医药产业战略制高点。提升公共卫生服务科技支撑能力,构建新型国民健康促进体系,为健康产业发展提供科技支撑。
第六节 科技助力绿色低碳发展
聚焦碳达峰碳中和技术需求,以绿色可持续发展为目标,构建市场导向的绿色技术创新体系。科学制定科技支撑碳达峰碳中和实施方案,围绕节能降碳、资源高效循环利用、污染防治等领域技术需求,加快关键技术装备研发、产业化以及先进适用绿色技术的转移转化和示范推广,推动清洁能源替代转换应用、CCUS(碳捕获、利用与封存)技术转化应用、低碳先进技术行业应用、碳排放监管交易技术推广应用等。提升黄河流域生态保护和高质量发展科技支撑能力,推进南水北调后续工程高质量发展,夯实灾害预警监测、防控技术基础,为建设生态强省提供有力科技支撑。
第十一章 强化规划实施保障
加强党对科技工作的全面领导,强化规划实施组织。建立“一把手”抓落实机制,加强省、市、县三级协同联动,形成合力。建立结果导向考核机制和创新生态监测评价体系。加大科技投入,加强科技开放,为规划顺利实施提供强有力保障。
第一节 加强党对科技创新的领导
贯彻党把方向、谋大局、定政策、促改革的要求,把党的领导贯穿规划实施的各领域和全过程,贯彻落实党中央关于科技创新工作的重大决策及省委、省政府有关工作部署,统筹协调、整体推进、督促落实全省科技创新领域重大工作,研究解决我省国家创新高地和一流创新生态建设中的重大原则、重大方针和政策、重大战略和规划、重大建设项目等。全面规划、统一安排全省重大科技创新工作,对接国家战略科技力量体系,研究推进国家科技创新战略规划和重大科技创新平台在我省落实;统筹协调全局性、长期性、跨领域跨地区跨部门的重大科技创新问题;组织开展重大科技创新决策督察,总结推广科技创新工作典型经验。
全省科技界要提高政治站位,增强“四个意识”,坚定“四个自信”,做到“两个维护”,确保科技工作在政治立场、政治方向、政治原则、政治道路上同以习近平同志为核心的党中央保持高度一致。建立和强化“一把手抓科技”的体制机制,引导各地、各部门牢固树立创新发展理念,切实把科技创新作为各项工作的切入点、着力点和逻辑起点,着力解决制约科技成为第一生产力、创新成为第一动力的关键问题,让科技在构建新发展格局中的“第一驱动力”作用充分释放。加强高素质科技管理干部队伍建设,提高各级领导班子和干部适应新时代新要求科学决策、改革攻坚的政治能力和专业化水平,进一步充实基层科技管理部门工作力量。建立干部创新容错机制,培养使用能创新、想创新、善创新的干部队伍。
第二节 强化创新考核评价
完善创新考核评价制度。强化结果导向,以结果论英雄、从过程找经验、用实绩来检验。发挥考核“指挥棒”作用,健全创新驱动类高质量发展综合绩效考核指标体系,统筹运用存量、占比、增速指标,突出全社会研发投入、财政科技支出、高新技术企业、省级以上创新平台和新型研发机构、规模以上工业企业中研发机构覆盖率、技术合同成交额、规模以上高新技术产业增加值增速等重点指标,落实省辖市创新主体责任。加强统计监测,根据国家创新高地建设和一流创新生态建设的发展阶段,适时优化调整考核指标,强化增量考核,差异化设置考核目标,科学设定年度考核目标值。增强考核的针对性、指导性和约束性,强化考核结果运用,对落实创新政策较好的地方省财政给予激励。完善高校、科研院所、国有企业和事业单位创新激励考核机制。
建立完善科学规范的创新评价机制。依托高端智库建立全省创新生态模型,组织专业力量对我省创新生态进行全面评估、全面架构、全面打造。制定完善符合我省特点的区域创新评价指标体系,着重从科技创新投入产出、高新技术产业化、科技创新环境及科技创新对经济社会发展贡献等方面对各地创新能力进行监测、评价和发布,科学合理反映区域科技创新水平,促进全省区域创新综合实力持续稳步提升。
第三节 加大科技创新投入
加大财政科技投入。实施积极的财政政策,突出调结构保战略,加大对科技创新的投入力度。探索省、市级财政科技投入协调联动机制,引导省辖市把科技投入作为重要的公共投入和战略性投入,在年初预算安排时予以重点保障,财政科技投入只增不减。积极争取国家层面重大科技项目和工程在我省的战略布局,争取中央财政加大对我省科技创新的支持力度。优化财政科技支出结构,将财政科技资金投入到关键主体、重点产业、重点区域,提高财政科技投入中研发经费比重。加大对基础前沿研究的支持力度,健全政府投入为主、社会多渠道投入机制。建立面向重大突发事件科技攻关的快速高效应急支持机制,建立重大科技创新需求与财政投入保障的衔接机制。
引导全社会加大创新投入。发挥财政科技投入对全社会创新投入的放大、示范、增效作用,优化无偿资助、贷款贴息、创业投资、融资担保、风险补偿、后补助等多样化财政资金支持方式,引导企业、高校、科研机构等加大研发投入。落实国家支持社会投入科技创新相关税收优惠政策。鼓励科研机构、高校与行业领军企业联合开展研发活动,拓宽资金投入渠道。鼓励社会力量设立科学研究基金和科技类非营利机构。引导撬动金融资本、社会资本向创新链的各个环节集聚,形成与创新链紧密关联的资金链,完善多元化、多渠道、多层次的科技投入体系。
构建多层次科技金融体系。统筹发展和风险防范,提高金融支持科技创新的水平。推动科技金融服务和产品创新,引导银行等金融机构为科技企业提供全方位、多样化金融服务和差异化信贷支持,推动省金融服务共享平台应用,鼓励金融机构发展知识产权质押融资、科技保险等科技金融产品;深化政银合作,推动科技支行建设,构建科技企业专属的信贷审批流程和信用评价模型,力争“十四五”期间“科技贷”业务累计贷款达到100亿元。加快培育引进一批风险投资机构和风险投资基金,充分发挥省创业投资引导基金和新兴产业投资引导基金作用。充分发挥河南省科技创新风险投资基金、郑洛新国家自主创新示范区成果转化引导基金和郑洛新国家自主创新示范区创新创业发展基金等三支科创类政府投资基金引导作用,引导社会资本投向重点领域科技成果转化和产业化。改革政府出资产业投资基金管理机制,打造覆盖“募投管退”全流程服务链条。建立种子期、初创期企业投资容错、政府让利或奖补机制,鼓励创业投资机构投资种子期、初创期科技型企业。引导成长期、成熟期科技型企业扩大直接融资,支持符合条件的企业发行债券。积极辅导、培育科创板、创业板、新三板等上市挂牌后备企业,支持科技型企业上市融资。发挥区域性股权市场服务科技型中小企业的作用,支持科技型中小企业挂牌融资。发挥保险和担保机构风险分担功能,探索差异化风险分担机制,提升担保机构服务能力,推广新型科技保险业态业务。完善科技金融保障体系、科技金融政策、市场化运行机制,健全科技金融培训体系和中介服务机构,培养科技金融复合型人才,强化科技金融统计和信息管理。定期开展银企对接活动,建立政府和金融机构定期通报产业、科技、金融政策的信息互通机制。
第四节 加强规划实施的组织协调
加强对本规划实施的组织、协调和督导,加强部门间的统筹协调,促进科技、教育、产业、财税、金融、人才等政策协同,充分发挥系统效应和整体效能。完善各类创新主体的职责职能,分类施策、分级分工,加强科技创新的主体连通、部门连通、政策连通和基础设施连通,强化创新体系的协同关联,构建创新要素顺畅流动的体制机制。形成政策落实、结构演进、层次清晰、各个环节分工明确,执行由上至下畅通无阻、部门协同配合的实施运行状态。建立健全规划实施政策保障、考核监督机制。加强规划宣传解读,充分凝聚共识、动员力量,调动和激发科技界、产业界、企业界等社会各界的积极性和创造力,共同推动规划实施。
各地、各部门要依据本规划,结合实际,统筹部署本地、本部门科技创新工作,形成全省协同推进规划落实的强大合力。优化科技规划体系和运行机制,推动重点领域项目、基地、人才、资金一体化配置。建立“十四五”科技创新规划实施与财政预算的衔接协调机制,各级财政按规定对规划实施予以支持,积极探索多元化资金投入方式,结合规划目标指标要求和重点任务部署优化投入结构。制定规划实施任务分工,对纳入规划的重大工程、行动计划和重要任务,明确责任主体,细化进度要求,分解落实到各级、各部门,确保规划落实落地。坚持年度任务跟着规划走、资金和要素跟着任务走,建立规划与年度计划的有效衔接机制,将本规划确定的主要指标分解形成年度目标任务,科学确定年度工作重点,使规划成为指导约束任务布局、优化科技资源配置的重要依据。适时开展规划实施情况的动态监测和第三方评估,建立动态调整机制,根据国内外科技发展趋势和我省经济社会需求新变化,对规划指标、目标和重点任务进行及时、动态调整。
(来源:河南发布)
以上就是河南省高企认定服务平台小编为大家整理的关于《河南省人民政府 关于印发河南省“十四五”科技创新和一流创新生态建设规划的通知》相关内容,如果想了解更多更详细的内容可持续关注本站,也可直接咨询在线客服或拨打咨询热线:173-2481-0679
文章推荐

